Mutations in mitochondrial ferredoxin FDX2 suppress frataxin deficiency


C. elegans strain maintenance and generation
C. elegans were propagated on nematode growth medium plates seeded with Escherichia coli strain OP50 (ref. 50). Some strains were provided by The Caenorhabditis Genetics Center, which is supported by the National Institutes of Health, Office of Research Infrastructure Programs (P40 OD010440). Frataxin frh-1(tm5913) animals were provided by the Mitani Laboratory through the National Bio-Resource Project of the MEXT, Japan. For a complete list of C. elegans strains used in this study see Supplementary Table 2. To generate mutants with CRISPR–Cas9, 30 pmol of S. pyogenes Cas9 (IDT) was injected into C. elegans gonads along with 90 pmol of transactivating CRISPR RNA (IDT), 95 pmol of CRISPR RNA (IDT), ssODN repair template (when applicable) and 40 ng µl−1 PRF4::rol-6(su1006) plasmid was used as a marker of successful injections51.
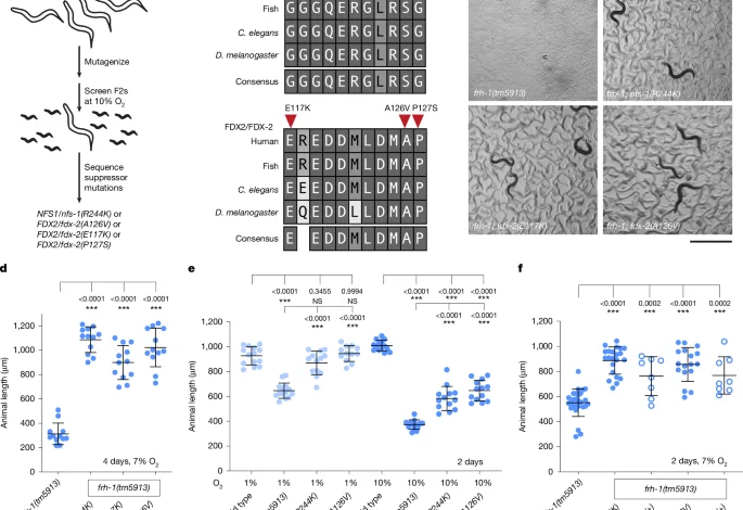
To screen for genetic suppressor mutations of frh-1(tm5913), thousands of L4 animals were exposed to 47 mM ethyl methanesulfonate (Sigma M0880) for 4 h while rocking. Animals were then washed twice with M9 buffer and allowed to recover on standard nematode growth medium plates at 1% oxygen. F2 animals were produced by self-fertilization and are therefore homozygous for about 100 new mutations per F2 strain tested. Animals were bleach prepared as described below to generate a synchronized L1 stage population of mutagenized F3 animals, which were then dropped onto standard nematode growth medium plates at 10% oxygen. Plates were checked daily and F3 individuals capable of growing to adulthood were transferred onto new plates at 1% oxygen. Fertile isolates were retested using F4 or F5 progeny to confirm their phenotype and then genomic DNA for whole-genome sequencing was isolated using Gentra Puregene Tissue Kit (Qiagen, 158667).
To identify candidate suppressor mutations screen isolates were whole-genome sequenced52. Lists of protein-altering mutations from each suppressor strain were then compared to identify genes with multiple mutant alleles. These candidate genes were then verified using targeted CRISPR–Cas9-based editing.
Human cell lines maintenance and generation
K562 (female) and human embryonic kidney 293T (female) cells were obtained from American Type Culture Collection (ATCC) and cultured in DMEM (Gibco) with 25 mM glucose, 10% FBS (non-dialysed, Invitrogen), 1 mM pyruvate, 50 μg ml−1 uridine and 4 mM glutamine along with 100 U ml−1 penicillin/streptomycin under 5% CO2 at 37 °C. Cell lines were checked by ATCC profiling before purchase, and were tested to ensure absence of mycoplasma every 3 months. Cells were passaged every 2–3 days. The 293T cells were washed with PBS (Invitrogen) and dissociated using TrypLE (Gibco). For experiments with hypoxia, cells were placed in a Coy O2 Control Dual Hypoxia Chamber maintained at 37 °C, 1% O2 and 5% CO2 with appropriate humidity control.
For overexpression assays, complementary DNAs were either purchased from ORIGENE or custom synthesized from IDT. Constructs were cloned into pLYS6 bearing a Geneticin selection cassette, using the NheI and EcoRI sites. All plasmids were verified by sequencing. pMD2.G (Addgene 12259) and psPAX2 (Addgene 12260) were used for lentiviral packaging. For lentivirus production 2.5 × 106 293T cells were seeded in 5 ml in a T25-cm2 flask (1 lentivirus per flask). The following day the cells were transfected with 1 ml of transfection mixture, which contained 25 µl of Lipofectamine 2000 (Thermo Fisher Scientific), 3.75 µg of psPAX2, 2.5 µg of pMD2.G, 5 µg of lentiviral vector of interest and Opti-MEM medium (Gibco) up to 1 ml. The mixture was incubated at room temperature for 20 min before adding it to cells and then incubating for 6 h. Following the incubation, the media was replaced with fresh DMEM.
Two days after transfection, media was collected, filtered through a 0.45-µm filter and stored at −80 °C. For infection, cells were seeded at 5 × 106 cells per ml (K562) or 1 × 105 (293T) in 2 ml per well in a six-well plate the day of infection. Cells were infected with virus and polybrene was added at a concentration of 1:1,000 final volume (Invitrogen). Cells were incubated for 48 h before being selected with Geneticin (500 µg ml−1) (Gibco) for 48 h.
Mouse strains maintenance and generation
C57BL/6J-shFxn mice were provided by the Geshwind Laboratory at the University of California, Los Angeles41. C57BL/6NJ-Fdx2em1Murr/Murr mice were bought from The Jackson Laboratory (strain no. 030192). C57BL/6J-shFxn mice and C57BL/6NJ-Fdx2 mice were bred, pups were weaned and genotyped at roughly 25 days after birth. Mouse genotypes from tail biopsies were determined using quantitative PCR with specific probes designed for each gene (Transnetyx). All cages were provided with food and water ad libitum. Food and water were monitored daily and replenished as needed, and cages were changed weekly. A standard light–dark cycle of roughly 12 h light exposure was used at a temperature between 20 °C and 25 °C and humidity between 40% and 60%. Body weights were recorded weekly, and mice were humanely euthanized when they had lost 20% of peak body weight, in accordance with the American Veterinary Medical Association guidelines.
For all experiments, animals were randomized on a 1/1 basis, balanced by age and sex. All animal studies were approved by the Subcommittee on Research Animal Care and the Institutional Animal Care and Use Committee of Massachusetts General Hospital.
For doxycycline knockdown, the average age of the animals at the start of experiments was 2–3 months. Doxycycline treatment followed the established optimal dosing protocol; 2 mg ml−1 doxycycline (Sigma) was added to the drinking water of all animals, which was changed weekly. In addition, animals were injected intraperitoneally with doxycycline twice a week, starting with 5 mg kg−1 body weight for 10 weeks followed by 10 mg doxycycline per kilogram of body weight at later timepoints.
C. elegans and human cell culture assays
To measure C. elegans growth and development crowded plates of gravid animals were washed into tubes in M9 buffer (3 g KH2PO4, 6 g Na2HPO4, 5 g NaCl, 1 ml 1 M MgSO4, H2O to 1 l) and incubated with 20% bleach and 10% 5 M KOH for 5 min while vortexing. The resulting embryos were washed three times in M9 buffer and allowed to hatch overnight while rocking in M9. The following day arrested L1 animals were dropped onto E. coli OP50 plates and incubated at 20 °C. For assays in hypoxia (1% oxygen), animals were incubated in a hypoxic in vitro cabinet (Coy Laboratory Products, Inc.) at room temperature. To measure animal length, images were acquired using a ZEISS Axio Zoom V16 microscope with ZEN PRO software and the midline of individual animals was quantified in FIJI software.
To measure hsp-6::gfp or gst-4::gfp fluorescence, L4 animals were mounted on agar pads, immobilized in levamisole, and imaged at ×70 magnification using a ZEISS Axio Zoom V16 microscope with ZEN PRO software. Fluorescent images were quantified by calculating the mean fluorescence along the midline of the intestine using FIJI software.
Human cell proliferation assays were performed between 8 days and 10 days following lentiviral infection. Cells were seeded at an initial density between 1 × 105 and 2 × 105 cells per ml (K562) or 1 × 105 cells per well in a six-well plate (293T) and cultured for 3 days in either 21% or 1% oxygen tensions. Viable cell numbers were then determined using a Vi-Cell Counter (Beckman).
Mouse movement and ataxia assays
Accelerating rotarod test
The amount of time for which mice could maintain their position on an accelerating rotating rod (Ugo Basile) was recorded. Mice were acclimated to the experimental room for at least 30 min before the start of the measurements. Rotarod parameters were as follows: acceleration of 5 rpm per minute and a maximum speed of 40 rpm. If mice used their body to grasp the rod (rather than walking on it) for more than 10 s, this time was recorded as time of fall. Each mouse was tested three times, and the trials were averaged.
Grip strength test
Fore and hind limbs grip strength was measured using a commercial dynamometer (Bioseb) over three consecutive efforts with 30 s of rest in between. The maximal effort (g) was used as absolute force (g) to assess whole-body strength. Mice were excluded if they refused the test (hanging more than 10 s on three repeated attempts). Each mouse was tested three times, and the trials were averaged.
Western blotting
For C. elegans western blotting, SDS–PAGE western blots were performed with whole worm lysate, prepared by snap-freezing worm pellets of equal volume in liquid nitrogen and then mixing with NuPAGE LDS sample buffer and boiling at 100 °C for 20 min, followed by centrifugation at maximum speed for 10 min. Samples were run in 4–12% NuPAGE Bis-Tris gels for 2 h at 100 V. Gels were transferred to nitrocellulose membranes using the iBlot Dry Blotting system, and then blocked in 5% milk in Tris-buffered saline with Tween (TBST) for 1 h. Membranes were incubated in primary antibodies (anti-NDUFS3 Abcam ab14711; anti-ATP5A Abcam ab14748; anti-actin Abcam ab179467; Anti-Lipoic acid Sigma 437695) at 1:1,000 dilution overnight at 4 °C in 5% milk and TBST. For a complete list of antibodies used in this study see Supplementary Table 3.
The following day membranes were washed for 1 h in TBST, incubated with secondary antibodies at 1:10,000 dilution for 1 h at room temperature in 5% milk and TBST, and then washed in TBST for another hour. Blots were developed using Pierce ECL Western Blotting Substrate (Fisher, 32209) and imaged with a GE Amersham Imager. All western blot experiments were repeated with at least n = 3 biological replicates.
For FDX2 western blot on mouse brain tissue, mice were euthanized under deep anaesthesia induced with 5% isoflurane and vital organs were collected and flash frozen in liquid nitrogen. Brains were pulverized in liquid nitrogen and total proteins were extracted using standard RIPA buffer plus protease inhibitor cocktail. Protein concentrations in tissue lysates were quantified using the BCA assay (Pierce), and western blot proceeded as detailed above.
For human cell culture protein immunoblotting, 2 × 106–5 × 106 K562 or 293T cells were gathered, washed in cold PBS and lysed for 15–30 min on ice in RIPA lysis buffer (Thermo Fisher) containing 1× HALT protease and phosphatase and Pierce Universal Nuclease for Cell Lysis (Thermo Fisher). Lysates were further clarified by centrifugation for 10 min at 10,000g at 4 °C. Supernatant was collected into fresh tubes, and protein concentration measured with Pier 660-nm protein assay (Thermo Fisher). Next, 30 µg was loaded per well in Novex Tris-Glycine 4–20% gels (Life Technologies). Gels were run for 55 min at 180 V and subsequently transferred onto a nitrocellulose membrane, 0.45 µM (BioRad). Membranes were stained with Ponceau S to check for adequate loading. Membranes were then blocked for 1–2 h with Odyssey Blocking Buffer (LI-COR Biosciences) at room temperature.
Afterwards, membranes were incubated overnight at 4 °C with a solution of primary antibody diluted in Odyssey Blocking Buffer + 0.1% Tween-20 (anti-NFS1 1:1,000; anti-FDX2 1:1,000 (Atlas) or 1:100 (custom); anti-tubulin 1:5,000; anti-lipoic acid 1:1,000; anti-OXPHOS cocktail 1:250; anti-actin 1:5,000). For a complete list of antibodies used in this study see Supplementary Table 3. The next day, membranes were washed at room temperature three times for 3 min in TBST. The membrane was incubated with goat anti-rabbit or anti-mouse conjugated to IRDye800 or IRDye680 (LI-COR Biosciences) in a 1:1 solution of Odyssey Blocking Buffer (LI-COR Biosciences) and TBST. Membranes were incubated for 1 h at room temperature, and then washed three times in TBST for 10 min each. Membranes were then scanned for infrared signal using the Odyssey Imaging System (LI-COR Biosciences). Band Intensities were analysed with Image Studio LITE (LI-COR Biosciences).
Mass spectrometry
Quantitative TMT proteomics was performed by the Thermo Fisher Center for Multiplexed Proteomics in the Department of Cell Biology at Harvard Medical School. From frozen worm pellets samples were lysed with trifluoroacetic acid and neutralized with 2 M Tris base. Lysates were reduced with tris(2-carboxyethyl)phosphine, alkylated with iodoacetimide and quenched with dithiothreitol. Initial protein amount was approximated based on turbidity measurement at 360 nm. Digestion was performed sequentially using Lys-C (1:50) and Trypsin (1:100) based on protease to protein ratio. Peptides were detected (MS1) in the Orbitrap, sequenced (MS2) in the ion trap and quantified (MS3) in the Orbitrap. Roughly 2 µl of each TMT-labelled sample was mixed to verify labelling success. Peptides were separated using a gradient of 3 to 27% 90% Acetonitrile in 0.1% formic acid over 180 min. MS2 spectra were searched using the Comet algorithm against a custom C. elegans + E. coli database containing its reversed complement and known contaminants.
Peptide spectral matches were filtered to a 1% false discovery rate using the target–decoy strategy combined with linear discriminant analysis. Proteins were quantified only from peptides with a summed signal-to-noise threshold greater than 100, and only proteins with more than one peptide were used for analysis. Raw data available in Extended Data Table 1.
In vitro biochemistry
Protein expression and purification
SDAec, ISCU2 and FXN were expressed and purified as previously described53. FDX2 (amino acids 66–183, Q6P4F2) and FDX2 E131K were synthesized and inserted into a pET29b(+) vector containing a tobacco etch virus (TEV) protease cleavage His6-tag from Twist Bioscience after codon optimization for E. coli expression using the Vector Builder software. The pET29b(+) plasmids encoding native His-TEV-FDX2 and the His-TEV-FDX2 E131K variant were separately transformed into BL21(DE3) E. coli cells. Cells were grown in Terrific Broth (Research Products International) at 37 °C and induced with 0.4 mM isopropyl-β-d-thiogalactoside (IPTG). Following IPTG induction, the temperature was dropped to 16 °C, and the cells were gathered 16 h later.
Cells were resuspended in lysis buffer (50 mM HEPES, 500 mM NaCl, 50 mM imidazole, 10 mM MgCl2, 10 mM CaCl2, pH 8.0), lysozyme (10 mg l−1, Sigma-Aldrich), protease inhibitor cocktail (10 mg l−1, Sigma-Aldrich) and 1 µg ml−1 DNase were added, and the cells were lysing by sonication (Branson Sonifier 450). The soluble fractions were loaded onto 2 × 5-ml HisTrap columns (Cytiva). FDX2 proteins were eluted using a linear gradient of buffer A (50 mM HEPES, 500 mM NaCl, 50 mM imidazole, pH 8.0) and buffer B (50 mM HEPES, 500 mM NaCl, 500 mM imidazole, pH 8.0) over 6 column volumes. The eluted proteins were digested with TEV protease (prepared in-house; 1:50, protease: protein) overnight at 4 °C, and the digested product was loaded onto a 5-ml HisTrap column (Cytiva) to remove the TEV protease and His-tag.
The flow-through containing cleaved product was concentrated to 20 ml, diluted to 150 ml with Anion A buffer (50 mM HEPES, 10% glycerol (vol:vol), pH 7.5), and loaded onto an anion exchange column (26/20 POROS 50HQ, Applied Biosystems). FDX2 was eluted with Anion Buffer B (50 mM HEPES, 1 M NaCl, 10% glycerol (vol:vol), pH 7.5) using a linear gradient over 5 column volumes Brown fractions containing FDX2 were pooled and concentrated to 5 ml and loaded onto a HiLoad 16/100 Superdex 75 pg (Cytiva). The fractions corresponding to FDX2 were concentrated, flash frozen in liquid nitrogen and stored at −80 °C. The concentrations of FDX2 and FDX2 E131K were determined using an extinction coefficient of 11,000 M−1 cm−1 at 415 nm.
FDXR (amino acids 35–494, Q61578) was codon optimized and synthesized with a TEV-cleavage His6-tag using the same procedure as FDX2 and FDX2 E131K. To increase the solubility of FDXR, the pGro7 plasmid (Takara Bio) was transformed into BL21(DE3) cells along with the codon-optimized His-TEV-FDXR pET29b(+) plasmid, and cells were grown in autoinduction media (AI conditions53) at 37 °C. To induce expression of GroEL-GroES, 5 mg ml−1 arabinose was added to the media at inoculation. Cells were grown to an optical density at 600 nm of 1–2, 3.75 µM riboflavin was added to the media, and the temperature was dropped to 25 °C. The cells were grown for an extra 20 h and then collected and lysed using the same procedure as FDX2 and FDX2 E131K, except the buffering conditions also contained 10% glycerol for protein stability.
The soluble fraction was supplemented with an extra 3.75 µM of riboflavin and loaded onto 2 × 5-ml HisTrap columns (Cytiva). The protein was eluted using a linear gradient of buffer C (50 mM HEPES, 500 mM NaCl, 10 mM imidazole pH 8.0, 10% glycerol) and buffer D (50 mM HEPES, 500 mM NaCl, 500 mM imidazole pH 8.0, 10% glycerol) over 6 column volumes. The eluted protein was digested with TEV protease (prepared in-house; 1:50, protease:protein) overnight at 4 °C in 50 mM HEPES, 500 mM NaCl, 10% glycerol, pH 8.0, and the digested product was loaded onto a 5-ml HisTrap column (Cytiva) to remove the TEV protease and His-tag. The flow-through containing cleaved product was concentrated to 5 ml and loaded onto a HiLoad 16/100 Superdex 75 pg (Cytiva). The fractions corresponding to FDXR were concentrated, frozen in liquid nitrogen and stored at −80 °C. The concentrations of FDXR were determined using an extinction coefficient of 11,300 M−1 cm−1 at 450 nm.
Cysteine desulfurase activity measurements
Velocities of each complex were determined using a modified methylene blue assay43. Protein complexes were prepared using 0.5 µM SDAec, 1.5 µM ISCU2 and, when included, variable concentrations of FXN and FDX2 (0–30 µM). Each reaction mixture was incubated with 10 mM d,l-dithiothreitol and 5 µM Fe2+ for 15 min at 37 °C. Reactions were initiated with 2 mM L-cysteine and quenched with 20 mM N,N-diphenyl-p-phenylenediamine and 30 mM Fe3+ after 3 min. After quenching, samples were incubated for 20 min at 37 °C and centrifuged at 13,000 rpm for 5 min to synthesize methylene blue and remove precipitated protein. The absorbance of the supernatant was measured at 670 nm and converted to the concentration of sulfide produced using a standard curve. Activity measurements were conducted in an anaerobic glovebox (mBraun, 22 °C, <1 ppm O2; monitored by Teledyne Model 311 Oxygen Gas analyser).
Fe–S cluster assembly on ISCU2
All Fe–S assembly assays on ISCU2 were performed at room temperature using degassed buffer (50 mM Tris, 100 mM NaCl, pH 8.0) with a final reaction volume of 200 μl. Reactions were mixed in a 1-cm pathlength cuvette including the following components: 1 μM SDAec, 100 μM ISCU2, 0–60 μM FXN, 0–60 μM FDX2 (or FDX2(E131K)), 1 μM FDXR, 500 μM Fe2+ and 500 μM NADPH. The cuvette was sealed with a rubber septa in an anaerobic chamber (<1 ppm O2) and parafilmed. Reactions were initiated with 500 µM l-cysteine using an air-tight syringe, and circular dichroism scans (Applied Photophysics Chirascan, V100) were monitored from 300 nm to 700 nm every 3 min for 30 min. The average change in ellipticity at 430 nm was plotted with time and fit to a linear equation using GraphPad Prism (R2 values greater than 0.95).
Reporting summary
Further information on research design is available in the Nature Portfolio Reporting Summary linked to this article.
تنويه من موقعنا
تم جلب هذا المحتوى بشكل آلي من المصدر:
yalebnan.org
بتاريخ: 2025-12-10 20:55:00.
الآراء والمعلومات الواردة في هذا المقال لا تعبر بالضرورة عن رأي موقعنا والمسؤولية الكاملة تقع على عاتق المصدر الأصلي.
ملاحظة: قد يتم استخدام الترجمة الآلية في بعض الأحيان لتوفير هذا المحتوى.



